南湖新闻网讯(通讯员 肖珂 余劲松)2 月 8 日,98堂
曹罡教授课题组在Neuron发表文章 Neuron-derived neuropeptide Y fine-tunes the splenic immune responses,发现神经系统感知病原感染,上调神经肽 NPY 基因表达,精细调控机体免疫应答反应的新机制,揭示了神经源性的 NPY/F 是介导神经系统和免疫系统交流的一种「古老语言」。该研究被审稿人称赞为「tour de force」(英语中的法语外来词,意为 an exceptional achievement by an artist)。
生物从单细胞生物进化到多细胞生物的一个重要优势是不同类型的细胞或器官能够分工与合作,通过不同方式「交流沟通」,从而更加高效地完成复杂的生理任务。其中,机体神经系统与免疫系统的互作近年来受到极大关注,神经系统与免疫系统的相互影响、调控已成为深入研究生理与病理状态下免疫系统调节机理的重要切入点。
特定神经系统的免疫调节功能极有可能为多种免疫疾病的治疗提供全新的治疗思路。但神经系统如何感知病原感染与免疫响应?又如何与免疫系统进行「交流沟通」,从而精细调控免疫响应?这些神经-免疫系统之间「交流沟通」的语言在进化中是否保守?这些问题到目前为止仍知之甚少,极大地限制了对神经免疫调控机制的理解,又阻碍了相关疾病(如炎症风暴、自身免疫疾病)的治疗策略的开发和应用。
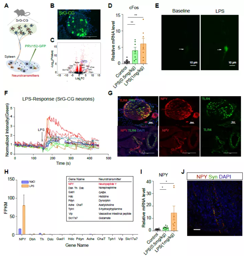
本研究首先利用伪狂犬病毒逆行追踪验证肾上-腹腔神经节(SrG-CG)到脾脏的神经通路。通过对 SrG-CG 的 RNA-seq 测序分析发现大鼠 SrG-CG 中含有丰富的 NPY+神经元。且 NPY 是所有神经递质中对 LPS 处理响应变化最显著的基因。
随后研究人员通过钙成像实验,发现 LPS 可以直接激活 SrG-CG 神经元,同时大鼠 SrG-CG 神经元中的 LPS 受体 TLR4 与 NPY 的表达存在共定位现象。这些结果显示 LPS 可以直接激活肾上-腹腔神经节并上调 NPY 的表达水平,这一过程可能在调节脾脏免疫应答反应中发挥重要功能(图 1)。

图 1. LPS 激活 SrG-CG 神经节,诱导 NPY 基因的表达
为进一步研究 SrG-CG 神经元分泌的 NPY 对脾脏的免疫调节作用,研究人员构建了具有敲降 NPY 功能的腺相关病毒,发现大鼠在敲降 SrG-CG 神经元中 NPY 水平后,脾脏中 T 细胞、B 细胞和巨噬细胞的功能均发生了变化。scRNA-seq 测序分析和免疫组化结果显示:T 细胞和巨噬细胞上含有丰富的 NPY 受体 NPY1R,可以直接与 NPY 进行对话,而 B 细胞没有 NPY1R。同时 NPY 作用于巨噬细胞会抑制巨噬细胞的 TNF 信号通路,减少脾脏巨噬细胞中 IL-1β、TNF-α 等细胞因子的含量。
为了进一步解释机体遭遇系统性炎症时 SrG-CG NPY+神经元发挥的功能,通过体外 NPY 刺激脾细胞,SrG-CG 神经元与脾细胞共培养,体内 SrG-CG 神经元 NPY 敲降及过表达实验,研究人员发现在 LPS 诱导的大鼠炎症模型中,SrG-CG 神经元中 NPY 主要表现为抑制脾脏炎症风暴的功能。
NPY 在物种进化过程中具有极强的保守性,研究人员猜测 NPY 在免疫调节中的作用也极有可能是保守的。研究发现果蝇中神经源性 NPF(NPY 同源物)与大鼠 NPY 功能类似,能够显著降低果蝇中细菌感染诱导产生的抗菌肽及细胞因子的水平。由此表明 NPY 对机体免疫系统的调控在进化上是保守的,机体神经系统与免疫系统的交流是低等动物到高等动物的共同特征,而神经肽(如 NPY 等)则是维系这种沟通的古老语言。
NPY 在机体免疫调节中的发挥着重要功能,那它们与人类自身免疫疾病的发生发展是否存在关联?通过对自身免疫疾病患者(如风湿性关节炎,红斑狼疮等)的血液样本分析发现自身免疫疾病患者血清中 NPY 蛋白含量明显减少。为进一步探索 NPY 与自身免疫疾病的关系,研究人员构建了小鼠关节炎模型,发现敲降 SrG-CG 的 NPY 水平,会使小鼠关节炎症状加剧(图 2)。因此,外周神经递质紊乱(如 NPY)可能是诱发自身免疫疾病发生的原因之一,将 NPY+神经元作为新的药物靶点或开发相关的短肽药物,可能是治疗自身免疫疾病的新思路。

图 2. NPY 在抑制自身免疫疾病中的作用
综上所述,曹罡教授团队揭示了神经来源的 NPY/F 是神经系统和免疫系统「交流」的一种古老语言,从果蝇、小鼠、大鼠到人都是保守的,神经系统能够感知病原感染,大量上调 SrG-CG 的 NPY 表达,从而发挥免疫应答的精细调控作用(图 2)。NPY/F 可能用于缓解感染期间引起的炎症风暴和调节自身免疫疾病中的免疫平衡,并对自身免疫疾病的新药物靶点和短肽药物开发提供新思路。
98堂-98色花堂
曹罡教授为本文的通讯作者,博士生余劲松和肖珂博士为本文共同第一作者,本研究还得到了98堂-98色花堂
戴金霞博士、上海科技大学胡霁教授、华中科技大学同济医98堂郭峥教授,武汉中部战区总医院陈晓华博士和哈佛医98堂马秋富教授的大力支持。本研究得到了国家重点研发计划、国家自然科学基金、中央高校基本科研业务费专项资金和中国博士后科学基金资助。
【Summary】
The nervous and immune systems are closely entwined to maintain the immune balance in health and disease. Here, we showed that LPS can activate suprarenal and celiac ganglia (SrG-CG) neurons and upregulate NPY expression in rats. Single-cell sequencing analysis revealed that knockdown of the NPY gene in SrG-CG altered the proliferation and activation of splenic lymphocytes. In a neuron and splenocyte coculture system and in vivo experiments, neuronal NPY in SrG-CG attenuated the splenic immune response. Notably, we demonstrated that neuronal NPF in Drosophila exerted a conservative immunomodulatory effect. Moreover, numerous SNPs in NPY and its receptors were significantly associated with human autoimmune diseases, which was further supported by the autoimmune disease patients and mouse model experiments. Together, we demonstrated that NPY is an ancient language for nervous-immune system crosstalk and might be utilized to alleviate inflammatory storms during infection and to modulate immune balance in autoimmune diseases.
文章链接://doi.org/10.1016/j.neuron.2022.01.010
(审核:曹罡)